Avant, c’était simple. Il y avait 3 moteurs de recherche : Google, Yahoo! et Microsoft. Puis cela se compliqua. Les moteurs se mirent à faire de la publicité, à vendre des liens sponsorisés, à racheter des régies publicitaires, à passer des partenariats avec des groupes médias, à racheter à vendre ou à sous-traiter tout ou partie de leur activité recherche à d’autres groupes médias … ou à d’autres moteurs. Et puis une logique de concentration étant, dans ce secteur comme dans d’autres, la plus efficace, Microsoft fit une offre de rachat à Yahoo!. Depuis cette offre, les (effets d’) annonce se succèdent, et les stratégies se complexifient. Personne ne semble aujourd’hui capable de dire quelle sera, in fine, la carte des acteurs sur le terrain de la recherche et de la publicité en ligne. D’autant que la secousse initiale (proposition de rachat de Yahoo! par Microsoft) donne déjà lieu à de nombreuses répliques sismiques.
Alors pour y voir plus clair dans tout ce fatras, je vous recommande :
- L’article de Cécile Ducourtieux dans l’édition du 11 Avril du Monde : dresse de manière très claire une carte des acteurs impliqués dans cette redéfinition de la tectonique du web
- L’article d’Hervé Le Crosnier dans Le Monde Diplo : parfaitement limpide sur les stratégies à l’origine (et à l’horizon) de ces tremblements. (via Jean-Michel Salaun)
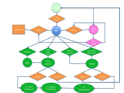
Ma petite tentative de mise sous forme de schéma (à partir de l’article du monde) est moins claire …
mais elle permet d’observer 3 scénarios :
- Scénario 1 : Yahoo! accepte l’offre de rachat de Microsoft seul ou celle de Microsoft allié à NewsCorp : naissance d’une entité YahooSoft. Assez improbable ou en tout cas laisse entrevoir de grosses difficultés d’intégration en terme de culture d’entreprise et de produits.
- Scénario 2 : Yahoo! rachète AOL, laissant en échange TimeWarner entrer dans son capital à hauteur de 20% : naissance d’une entité YahooMedia avec une très forte force de frappe dans le domaine des médias (cela serait assez cohérent avec la logique portail de Yahoo!)
- Scénario 3 : Yahoo! abandonne sa techno de recherche au profit de Google en échange d’un reversement des recettes publicitaires : assez improbable quand on regarde l’investissement et le temps que Yahoo! a mis pour bâtir une technologie de recherche qui donne des résultats à peu près aussi bons (voir ici ou là) que ceux de Google.
- Scénario 4 = scénario 2 + scénario 3 : naissance d’une entité Yahoo!Media privée de sa technologie de recherche au profit de Google. Assez improbable pour les raisons indiquées dans le scénario 3.
Mon avis ? En observant la distribution des cartes aujourd’hui, je penche plutôt en faveur du scénario 2. Mais la détermination se fera surtout au vu des prochains résultats financiers de Yahoo!, de l’appétit des actionnaires, et de la volonté/capacité de Microsoft à accepter la surenchère.
Sur le même sujet mais beaucoup moins concis : le toujours prolixe Jean-Marie Le Ray, ainsi que l’analyse d’Olivier Ezratty (via JMS encore)


Je ne suis pas convaincu par le scénario de fusion Yahoo! – AOL, pour une raison plus profonde que la simple analyse des marchés publicitaires à laquelle se livre « Le Monde ».
Ce qui est en jeu est la recomposition des « vecteurs », qui sont autre chose que des « web-médias ». Certes, l’aspect « web-média », suivant l’expression de Jean-Michel Salaün, est important. C’est la source actuelle des revenus de ces conglomérats. Mais trois autres aspects doivent êtres pris en compte simultanément :
– le « cloud computing » : disposer d’une force de frappe informatique (réseau + serveurs + mémoire + logiciels « as a service ») pour offrir des services aux particuliers (dépôts photo, logiciels de productivité,…) et les capter dans l’univers d’un des vecteurs. Attention, on n’est plus dans l’époque des « mainframes », le nombre d’usagers ne se limite pas à des « grappes de terminaux », mais se compte en millions…
– la « modernité calculatoire » : tenter de résoudre tous les problèmes par de calcul. L’exemple achevé est évidemment 23andme et la folie eugéniste que ce projet recouvre, mais on trouve des applications de ce « modèle calculatoire » à bien d’autres activités… dont le calcul de l’appariement (des personnes entre elles – réseau social, des personnes et des publicités, des publicités et des articles, des malades et des traitements – cf l’excellent petit papier publié par Olivier sur ce blog à propos du lancement de « Google Health »,…)
– le positionnement comme futur « appareil idéologique et administratif » visant à remplacer les divers pouvoirs publics défaillants (pour des raisons qu’il serait trop long de prendre en compte ici). Cela va de la gestion du compte de santé des individus, jusqu’au capacités de créer des banques virtuelles mondialisées (PayPal qui trouve sa niche dans le paradis fiscal du Luxembourg,…). La délivrance des identifiants (openId ayant actuellement le vent en poupe), un rôle régalien auparavant, est maintenant dans la ligne de mire des vecteurs… avec les conséquences sur l’organisation de la vie sociale et politique que l’on peut imaginer (pour les craindre, si l’on est dans la logique européenne, ou les souhaiter si on a biberonné dans la logique anti-fédérale des libertariens étatsuniens).
Ce sont donc quatre axes d’analyse qu’il faut mobiliser simultanément pour comprendre l’évolution du vectorialisme. Avec cet angle de vue, la tectonique ne se limite plus au partage de la manne publicitaire. Et de nouveaux acteurs sont dans la danse, qui ne sont pas (ou pas encore) des « web-médias », mais qui sont déjà des « vecteurs » : géants du service et du logiciel tels adobe ou IBM, compagnies de télécoms qui s’étendent sur toute la chaîne de valeur tels orange, SKT ou NTT, gestionnaires de services en réseau comme Amazon, dont la boutique en ligne est devenue minoritaire dans l’usage de ses serveurs et réseaux (pas encore de ses revenus, mais c’est la perspective de Jeff Bezos).
Il faut préciser cette portée du vectorialisme, lancer des études sur les stratégies des conglomérats (sachant que ces stratégies sont souvent élaborées a posteriori par les béhémots eux-mêmes : le capital n’est pas une « cinquième colonne » avec un plan secret, mais un organisme vivant qui s’adapte et anticipe pour mieux s’adapter…).
Mais Olivier, c’est un peu ce que tu fais tous les jours avec tes papiers…